2视频豆瓣8.9
1视频豆瓣5.6
5视频
4视频豆瓣6.9
4视频
2视频
发布于2025-02-18 主贴
添加回复
上映日期:2025-10-31
预告片 (0) 电影发行素材 (13)
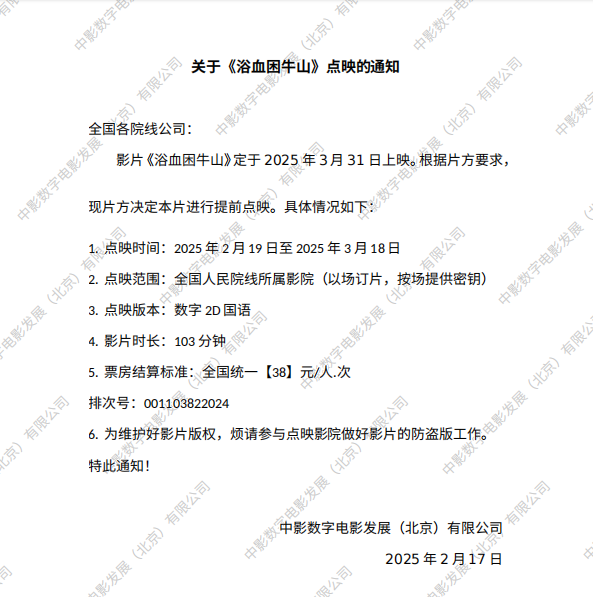
《浴血困牛山》点映的通知
#发行通知# 2025-12-11
#发行通知# 2025-11-11
《浴血困牛山》变更上映日期的通知
#发行通知# 2025-10-28
#发行通知# 2025-08-20
《浴血困牛山》第七次点映的通知
#发行通知# 2025-06-17
扫码加站长微信(yeshan),注明“开通vip”