2视频豆瓣8.9
5视频
1视频豆瓣5.6
4视频豆瓣6.9
4视频豆瓣8.3
发布于2025-02-26 主贴
添加回复
上映日期:2023-08-12
预告片 (1) 电影发行素材 (12)
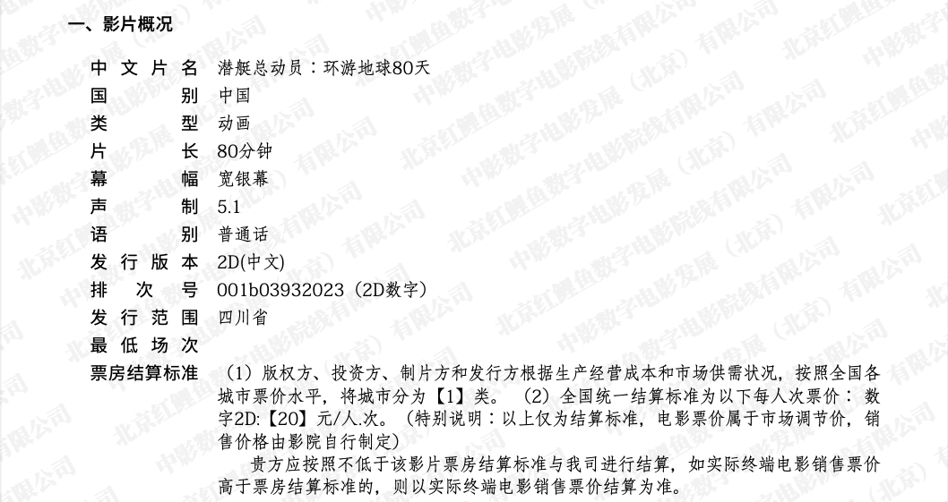
《潜艇总动员:环游地球80天》第九次密钥延期的通知
#发行通知# 2025-11-20
《潜艇总动员:环游地球80天》第八次密钥延期的通知
#发行通知# 2025-10-22
《潜艇总动员:环游地球80天》第七次密钥延期的通知
#发行通知# 2025-09-18
《潜艇总动员:环游地球80天》第六次密钥延期的通知
#发行通知# 2025-08-25
《潜艇总动员:环游地球80天》第五次密钥延期的通知
#发行通知# 2025-07-23
扫码加站长微信(yeshan),注明“开通vip”