一、影片概况
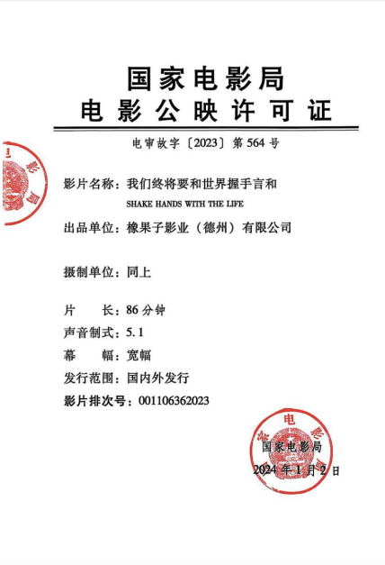
中文片名:我们终将要和世界握手言和
外文片名:SHAKE HANDS WITH THE LIFE
国 别:中国
类 型:脱力系、荒诞、喜剧
片 长:86分钟
幕 幅:宽幅
声 制:5.1
语 别:国语
发行版本:数字2D
排 次 号:001106362023
最低场次:【*】
票房结算标准:1、版权方、投资方、制片方和发行方根据生产经营成本和市场供需状况,按照全国各城市票价水平,将城市分为两类:
A类:一线城市4个:北京、上海、广州、深圳,
B类:除A类城市的以外的其他城市和地区;
2、结算标准为以下每人次票价:
数字2D:A类35元/人.次,B类30元/人.次;
(特别说明:以上仅为结算标准,电影票价属于市场调节价,销售价格由影院自行制定)
贵方应按照不低于该影片票房结算标准与我司进行结算,如实际终端电影销售票价高于票房结算标准的,则以实际终端电影售票价结算为准,我司对院线、影院向观众销售的票价不做任何限定,票价完全市场化。
出 品:橡果子影业(德州)有限公司
联合出品:【*】
发 行:北京新影联影业有限责任公司
联合发行:华夏电影发行有限责任公司
硬盘制作:中盛创新(北京)文化传播有限公司
密钥制作:中影华夏聚合(北京)科技有限公司
密钥下载:https://www.zyhxjh.com
上映日期:2025年09月10日08:00:00
首轮密钥期限:2025年09月10日08:00:00 - 2025年10月09日23:59:59
影片数字硬盘原价及赔偿标准:
【*】
二、故事梗概
人到中年的男主角在高强度的工作和生活压力下,逐渐变得厌倦并迷失自我,一次偶然的际遇让他找到了另类的宣泄方式,那就是无论有多重要的事情都先放下,每天用六十分钟时间彻底的放飞自我,在这段时间里他所遇到的人和事总有种似曾相识的感觉,看似偶然和偶遇的每件事和每个人似乎都和他的过去有关,最终男主角终于找回了“自己”,同时也完成了精神和心灵上的自我治愈。
三、卖点分析
首部“脱力系”轻喜剧电影,以个体见群像大音希声的风格,针对当下人们普通面临的各种无形压力及精神困惑,用荒诞轻喜剧的方式引导观众走出精神困境,重新找回自信阳光。“脱力系”风格影片的特点就是把“无聊又有趣,简单又深刻”有机结合,观众不会和电影中的人物和情节有疏离感,近乎于和影片及角色新颖互动的独特的观影体验。
四、主创简介(主创名单以海报为准)
导演:苑世超
主演:刘牧、英泽、桑平、杨静儿、禹童










