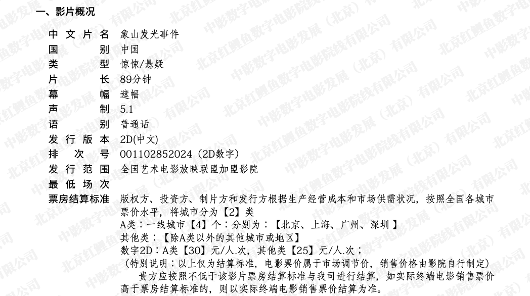
1视频豆瓣8.7
3视频
16视频豆瓣7.6
11视频
15视频
1视频
6视频
发布于2025-10-15 主贴
添加回复
上映日期:2025-10-31
预告片 (6) 电影发行素材 (3)
《象山发光事件》密钥延期的通知
#发行通知# 2025-11-24
《象山发光事件》对外网盘
#发行素材网盘# 2025-11-01
《象山发光事件》点映的通知
#发行通知# 2025-10-24
扫码加站长微信(yeshan),注明“开通vip”