热搜榜 电影热搜榜 电视剧热搜榜

发行通知 » 《内幕》发行通知

发布于12月1日 15:05 主贴

发送到手机 收藏 178次查看

添加回复

请先 登录注册

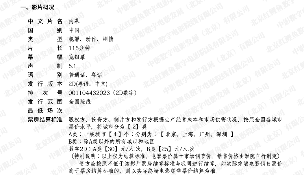
内幕

上映日期:2025-12-06

预告片 (2)
电影发行素材 (2)

影院经理群、剪辑师群
关注后点击“加群”
预告片世界小程序
最新电影预告、网盘素材、发行通知
周末好店
特价电影票