2视频豆瓣8.9
5视频
1视频豆瓣5.6
4视频豆瓣6.9
4视频豆瓣8.3
发布于2025-12-02 主贴
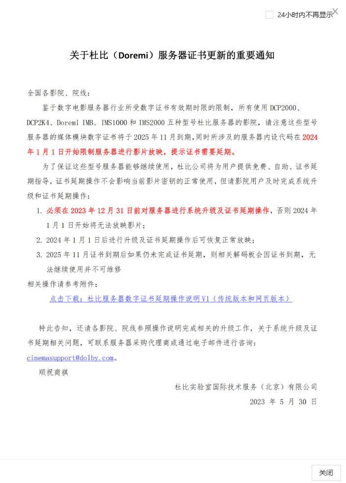
接聚合平台通知:目前发现有部分影院没有按照这个通知的要求在杜比服务器上操作延期,导致服务器目前处于不可用状态,请给图中邮箱发邮件咨询后续处理办法。这个问题不要联系聚合了,平台不负责服务器升级和延期
添加回复
《 赛德克·巴莱(下)》发行通知(第一次延期)
#发行通知# 1月9日 16:15
《赛德克·巴莱(上)》发行通知(第一次延期)
#发行通知# 1月9日 16:14
《寻秘自然:无形之力》第十八次密钥延期的通知
#发行通知# 1月9日 16:12
《寻秘自然:地球往事》第十八次密钥延期的通知
#发行通知# 1月9日 16:11
《寻秘自然:时间的形状》第六次密钥延期的通知
#发行通知# 1月9日 16:10
扫码加站长微信(yeshan),注明“开通vip”