3视频
3视频豆瓣7.7
11视频豆瓣7.2
1视频
8视频
26视频
4视频
发布于3月6日 17:30 主贴
添加回复
上映日期:2026-03-20
预告片 (13) 电影发行素材 (4)
《至尊马蒂》发行通知(延期)
#发行通知# 4月17日 17:43
《至尊马蒂》00:00:00——02:24:40
#字幕报# 3月13日 18:07
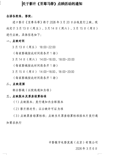
《至尊马蒂》发行通知
#发行通知# 3月6日 17:32
《至尊马蒂》对外公盘
#发行素材网盘# 2月13日 11:20
扫码加站长微信(yeshan),注明“开通vip”