3视频
3视频豆瓣7.7
11视频豆瓣7.2
26视频
4视频
12视频
1视频
发布于3月10日 17:37 主贴
添加回复
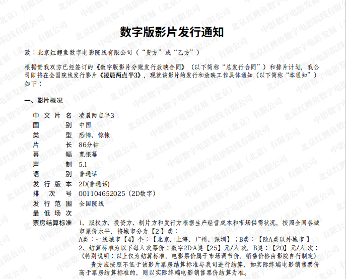
上映日期:2026-04-03
预告片 (5) 电影发行素材 (4)
《凌晨两点半3》撤档的通知
#发行通知# 4月2日 17:14
#发行通知# 4月1日 15:45
《凌晨两点半3》发行通知
#发行通知# 3月6日 17:29
扫码加站长微信(yeshan),注明“开通vip”